肥西 [切换站点]
热门站点
同城头条  >  本地  >  速看!肥西这里免费带娃
速看!肥西这里免费带娃
2026年02月09日 20:36   浏览:3845   来源:肥西网

寒假开启

孩子看护成了烦心事

2026年肥西县“五彩假日”托管班(寒假)

文明实践活动开始啦!

免费提供暖心看护和多元活动

让孩子在假期中收获成长

让家长工作无忧!


图片


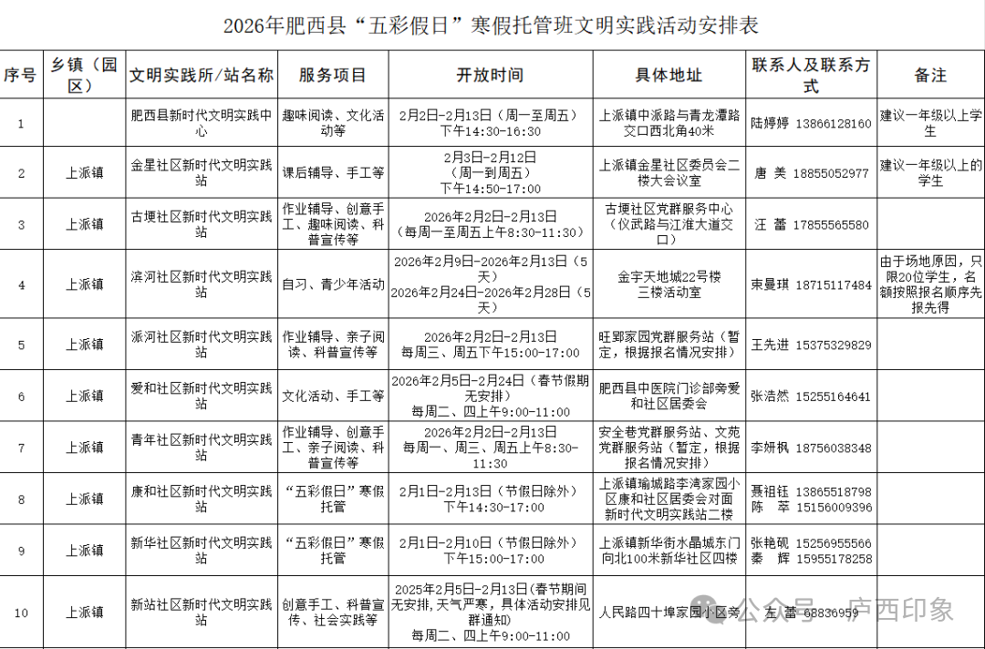
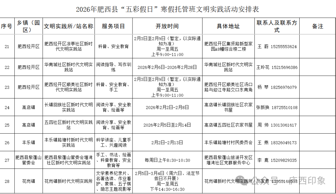
此次“五彩假日”托管班的服务对象为需要托管的中小学生(以小学生为主)。服务时间为2026年义务教育学校寒假期间(2月6日至3月4日,不含春节假期),具体时间根据各地实际安排(详见附图)

全县共有28个站点接受家长和学生报名。活动将充分发挥各乡镇(街道)新时代文明实践所、村居(社区)新时代文明实践站的阵地作用,精准对接社区中小学生的需求,通过招募志愿者,以托管看护为主,结合资源特色,为广大中小学生免费提供红色文化、橙色安全、蓝色科普、绿色生态、紫色文艺教育为主要内容的“五彩假日”托管服务,加强中小学生思想道德建设和科学文化素质教育。

2025年肥西县“五彩假日”托管班(寒假)

文明实践活动安排表

(点击图片可查看大图)


图片
微信图片_20260202155606_770_100.png
微信图片_20260127151928_35_147_副本.png





审核:木子 |   编辑:小娟 |   来源:文明肥西 肥西发布


声明|文中图片、文字转自原文章,如有版权争议,请联系我们删除。


头条号
肥西网
介绍
推荐头条