肥西 [切换站点]
热门站点
同城头条  >  本地  >  安徽两家省属国企招聘!
安徽两家省属国企招聘!
2026年01月20日 20:52   浏览:404   来源:肥西网

找工作的小伙伴们看过来啦

安徽这两家国企正在招聘哦

中好建造(安徽)科技有限公司

中煤三建国际公司

小编整理了相关信息

一起来看看吧

⭐以下内容仅为部分⭐

更多内容请查看公告原文


中好建造(安徽)科技有限公司

2026年度第一次社会招聘

image.png

截图源安徽省人力资源有限公司招聘报名平台


01
报名时间及条件




报名时间

自公告发布之日起7个工作日,至2026年1月27日17:30,逾期不再接受报名。


报名条件

1.具有中华人民共和国国籍;

2.拥护中华人民共和国宪法,拥护中国共产党领导和社会主义制度;

3.具有良好的政治素质和道德品行;

4.具有正常履行职责的身体条件和心理素质;

5.具有符合职务要求的工作能力;

6.具有良好的个人品质和职业操守,无不良从业记录;

7.具备招聘岗位所需的其他应聘资格条件(见附件);

8.法律、法规规定的其他条件。


不得报名条件详见公告原文👇

http://ahgzcz.pzhl.net/index.php/exam/notice/?doc_id=21267&EXAMID=8755




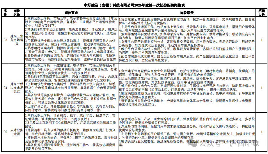
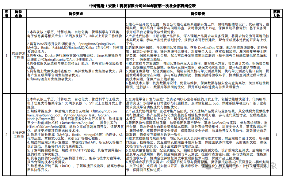
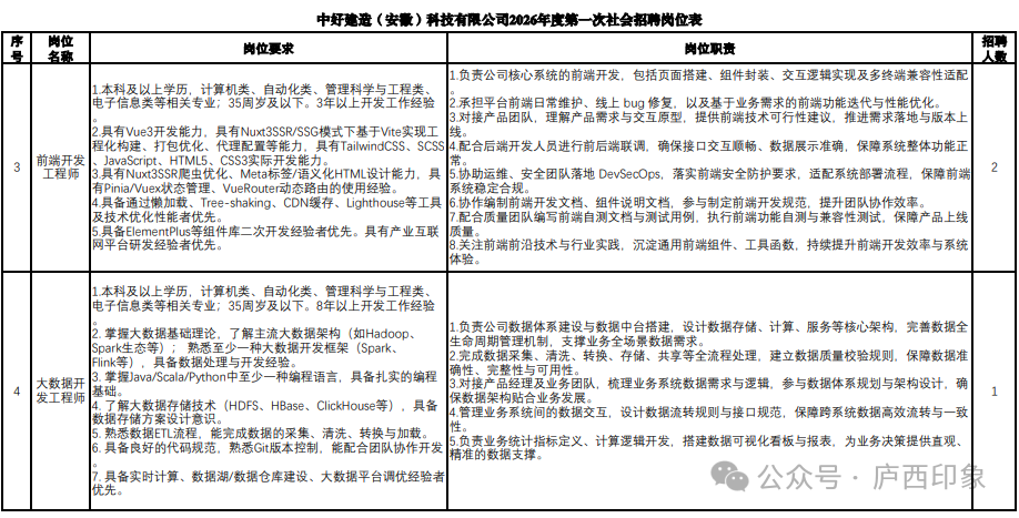
02
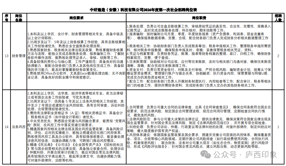
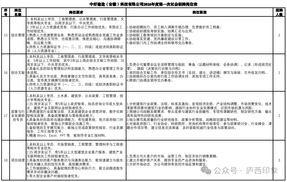
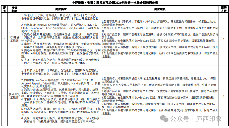
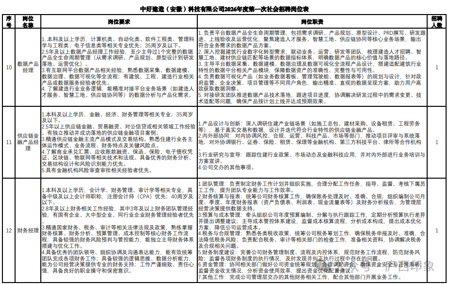
岗位一览




👇上下滑动查看
image.png
6cd37e43-6fa5-48e9-a9ba-66c741f295a9.png
image.png
image.png
image.png
image.png
image.png
image.png

图源安徽省人力资源有限公司招聘报名平台




03
招聘程序




采取个人报名、资格审查、考试、体检、考察、公示、录用等程序。其中考试、体检、考察、录用等后续工作将另行通知。




04
报名方式




网上报名

报名网站为安徽省人力资源有限公司招聘报名平台

(http://ahgzcz.pzhl.net)。


✅报名要求):

应聘人员按照要求在网上报名系统填写相关信息,上传有效身份证、学历学位证明材料、任职条件要求的专业技术职称(职业资格)证书、任职经历相关文件、工作业绩等材料的扫描件(注:如应聘人员填写简历和上传证明内容不完整,导致无法判定是否合格,则视为不合格)。





中煤三建国际公司机关工作人员公开招聘公告

image.png

截图源皖信标准化招聘考试网


01
报名时间




✅报名时间截止到2026年1月26日17:00时(按网络简历投递时间),逾期不予受理。




02
岗位一览




👇上下滑动查看
image.png

截图源皖信标准化招聘考试网





03
招聘程序




按照发布公告、报名、资格审查、考核、考察、公示和办理录用手续的程序进行。




04
报名方式




网上报名

✅登录招聘考试网,选择对应岗位报名

报名网址:

http://wxpta.ahwxhr.com/apply/detail/index.html?id=1668


✅填写《中煤三建国际公司机关工作人员公开招聘报名表》、《应聘人员近亲属回避承诺书》,本人签字后将扫描件上传至招考服务平台。


✅每人限报1个岗位,毕业证书扫描件、学信网在线验证报告、资格证书扫描件以及其他所需材料上传招考服务平台。





审核:木子 |   编辑:小娟 |   来源:皖信标准化招聘考试网 安徽省人力资源有限公司招聘报名平台 合肥本地宝综合

声明|文中图片、文字转自原文章,如有版权争议,请联系我们删除。


头条号
肥西网
介绍
推荐头条