肥西
[
切换站点
]
热门站点
肥西
头条文章
分类信息
同城好店
头条文章
搜 索
点击登录
发布信息
首页
同城好店
同城头条
顺风车
求职招聘
二手车
房屋租售
生意转让
本地服务
物品买卖
优惠信息
农林牧渔
其他
同城头条
>
本地
>
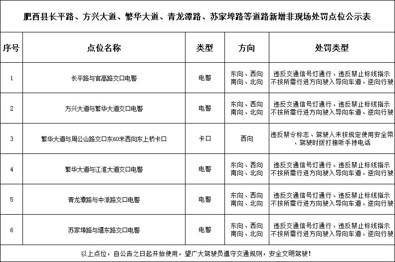
肥西合铜路、蓬莱路站下路等新增非现场处罚点位公示
肥西合铜路、蓬莱路站下路等新增非现场处罚点位公示
2025年11月14日 20:31 浏览:219 来源:肥西网
肥西县合铜路、蓬莱路、棋石路、站下路等道路新增非现场处罚点位公示
肥西县合铜路、蓬莱路、棋石路、站下路等道路新增非现场处罚点位公示表.xls
来源:肥西警方
头条号
肥西网
介绍
推荐头条
肥西油价将迎来新的调整
庐西映像
11-16 16:56
打卡一中国花园生活节
庐西映像
11-16 12:40
老人最容易摔倒的6个时刻,学会这8个“防跌倒动作”!
庐西映像
11-13 14:59
选择适合您的奶制品,对您身体起到更好的效果。
庐西映像
11-13 15:11
集贤路至汤口路新路灯更换工作正在进行中...
庐西映像
11-17 17:20
肥西一处孩童乐园——庐西印象桥下空间
庐西印象·桥下空间
12-04 20:40
添茶递酒新品——地摊小火锅,敬请期待!
庐西印象·添茶递酒
11-22 21:04
肥西最新招聘信息来啦
庐西印象·添茶递酒
08-03 16:23
肥西县税务局办税厅临时迁址通告
庐西印象·添茶递酒
08-02 17:04
今晚合肥双演开唱,散场公交免费坐
庐西印象·添茶递酒
08-03 16:20
联系客服
返回顶部