肥西 [切换站点]
热门站点
同城头条  >  本地  >  关于调整失业保险金标准的公告
关于调整失业保险金标准的公告
2025年10月15日 19:58   浏览:181   来源:庐西映像

关于调整失业保险金标准的公告


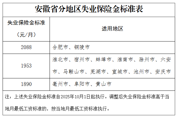
根据《安徽省失业保险规定》《关于进一步推动失业保险经办提质增效的通知》(皖人社秘〔2025〕161号)等有关规定,依据《安徽省人民政府办公厅关于调整全省最低工资标准的通知》(皖政办秘〔2025〕32号)明确的全省最低工资标准,决定自2025年10月1日起,对我省现行失业保险金标准进行相应调整。调整后的失业保险金标准如下。


图片


各地要认真做好政策宣传、基金预算管理等工作,确保失业保险金及其他失业保险待遇及时、足额发放到位。


特此公告。


安徽省人力资源和社会保障厅

2025年10月13日



来源:安徽省人力资源和社会保障厅
编辑:小娟
审核:李静





头条号
庐西映像
介绍
推荐头条